Mallinnustapa
MALLINNUSKIELET JA MALLINNUSTAPA
#mallinnuskäsikirja #mallinnustapa
3 min read
#mallinnustapa #mallinnuskäsikirja


Ei riitä, että organisaatio on valinnut käyttöönsä tietyt mallinnuskielet, vaan myös omaa mallinnustapaa kannattaa pohtia. Standardoidut mallinnuskielet ovat laajoja ja harva organisaatio tarvitsee niiden koko sisältöä: tulee siis sopia oma osajoukko kuvauskielestä ja se, miten kieltä käytetään. Me kutsumme tällaista ohjetta Mallinnuskäsikirjaksi.
Mallinnuskäsikirja määrittelee mallinnettavat sisällöt sekä tuotettavien sisältöjen ulkoasun. Mallinnuskäsikirjassa ohjeistetaan siis seuraavat asiat:
Mitä kuvauskieliä ja niiden elementtejä ja yhteyksiä arkkitehtuurissa käytetään
Millaisia kaavioita arkkitehtuurisisällöstä laaditaan
Millainen mallinnuskäsialan kannattaa olla (eli kuinka konkreettista ja yksityiskohtaista sisältö on). Tämä kannattaa havainnollistaa oikealla esimerkkisisällöllä omasta organisaatiostasi.
Coalan mallinnuskäsikirja kuvaa yhden mahdollisen mallinnustavan kokonais- ja ratkaisuarkkitehtuurikuvausten tekemiseen. Se kertoo, millaisia sisältöjä arkkitehtuurissa kuvataan ja millainen kuvien ulkoasu on (eli minkälaisia laatikoita ja viivoja niissä on). Sen avulla arkkitehtuurikuvauksista saadaan yhtenäisiä ja paremmin hyödynnettäviä.
Miksi sitten päädyimme tekemään oman mallinnuskäsikirjan? Onhan netissä jo tarjolla kaikenlaista mallinnusohjetta, standardia ja suositusta? Näin tietysti on, mutta alla perusteluita siitä, miksi tähän lähdimme.
Coalassa tykkäämme siitä, että mallinnustapa on selkeä ja yksinkertainen - mutta kuitenkin tarpeeksi kattava, jotta sen mukaan kuvattu sisältö olisi hyödynnettävää. Jos taas mallinnustapa on niin monimutkainen ja teoreettinen, ettei arkkitehtikaan sitä ymmärrä, ei voi edes odottaa saavansa laadukasta arkkitehtuurisisältöä. Ja jos mallinnettavaa sisältöä on liikaa tai se on liian yksityiskohtaista, ei sisältö välttämättä ole ylläpidettävissä. Jos taas käytännön esimerkit puuttuvat, voi olla aika varma siitä, että mallinnustapa ei jalkaudu käyttöön.
Pidämme myös käytännöllisyydestä. Mallinnustapamme perustuu kokemuksiimme kymmenien eri organisaatioiden arkkitehtuurityöstä. Tiedämme, että se toimii useimmissa organisaatioissa. Myös notaatioissa ja viitekehyksissä on tietysti paljon hyvää ja siksipä mallinnustapa myös kokoaa yhteen ArchiMate®:n ja JHS 179:n parhaat palat.
Voit hyödyntää mallinnuskäsikirjaa suoraan mallinnusohjeena, tai kehittää sen pohjalta oman mallinnuskäsikirjan organisaatioosi.
Mallinnuskäsikirja voi sisältää omat osiot kokonaisarkkitehtuurin ja ratkaisuarkkitehtuurin tekemiseen, koska sisältö on eri tyyppistä ja eri tarkkuustasolla. Tutustu mallinnuskäsikirjaan Coalan esimerkkimallinnuskäsikirjan avulla!
BLOGIT
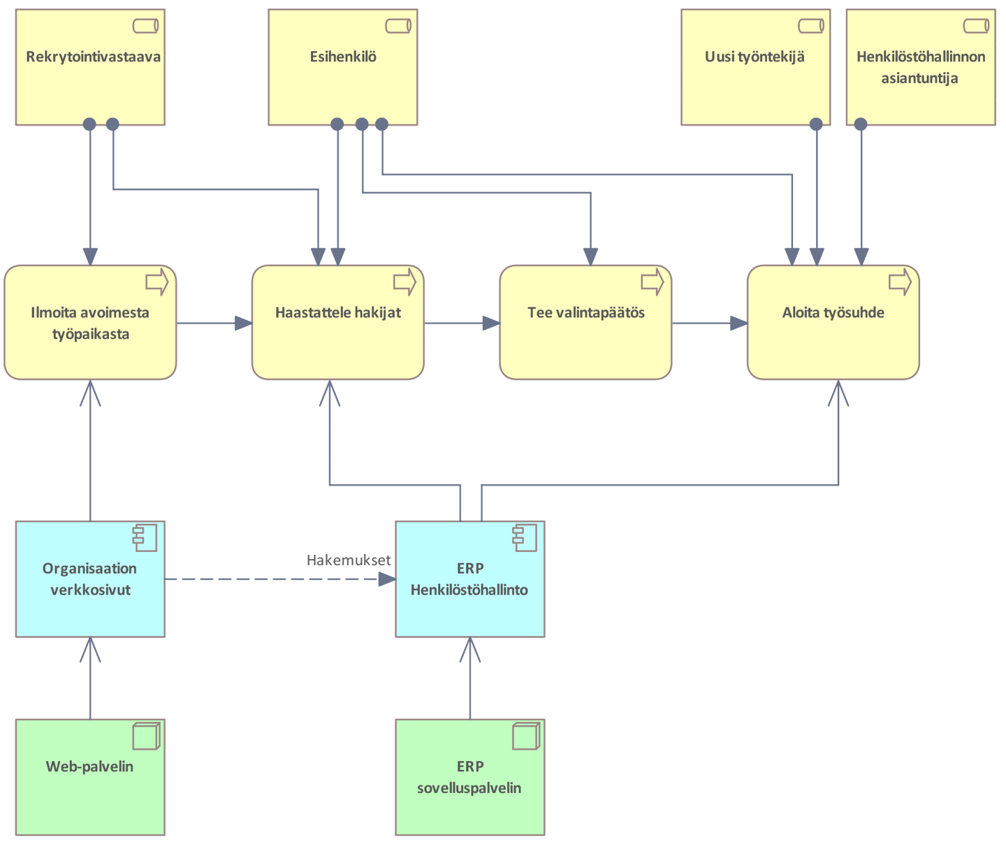
Kokonaisarkkitehtuurin toimintaedellytys on, että sovitut kuvaukset tehtäisiin koko organisaatiosta. Melko kattavasti sekä mieluiten samalla käsialalla. Tällöin arkkitehtuurianalyysit onnistuvat.
WEBINAARIT
Webinaarissa syvennytään erilaisten mallinnustapojen maailmaan. Jos saman asian voi kuvata kahdella eri mallinnuskielellä päätyen suht saman näköiseen lopputulokseen, kumpi pitäisi valita? Entä jos itse olet aikojen saatossa tottunut yhteen mallinnustapaan, kannattaisiko se kuitenkin päivittää toiseen? Millaisella mallinnustapojen kombinaatiolla pääset helposti liikkeelle?
Mitä mallinnustapoja oikeasti tarvitaan?
Webinaarissa käydään läpi hyödyllisimmät toiminta-arkkitehtuurin kuvaukset käytännön esimerkkien avulla. Toiminta-arkkitehtuuria mallinnettaessa tarkkuustaso ja käsiala ovat tärkeässä asemassa. Miten löytää kultainen keskitie liian monimutkaisten ja toisaalta taas liian yleisten ja yksinkertaistettujen kuvausten väliltä?
Toiminta-arkkitehtuuri esimerkin avulla
Webinaarissa syvennytään konkreettisten esimerkkien avulla, mihin asioihin olisi hyvä kiinnittää huomiota ennen kuin arkkitehtuurikuvauksia esitellään johtoryhmälle. Kokonaisarkkitehtuurin tuotokset tukevat johtamista, mutta näytettävien kuvausten laatukriteereiden lisäksi on huomioon otettava muitakin tekijöitä, kuten esimerkiksi johtoryhmän kyky tulkita IT-sanastoa.
Mitä arkkitehtuurituotoksia johtoryhmälle kannattaa näyttää?
KURSSI
ArchiMate® peruskuvaukset mallintajille
Haluatko oppia mallintamaan liiketoiminta-, tietojärjestelmä- ja teknologia-arkkitehtuurin kaavioita ArchiMate®-kuvauskielellä? Tällä kurssilla opit, harjoitusten ja esimerkkien kautta.




