Mallinnuskielet
MALLINNUSKIELET JA MALLINNUSTAPA
#ArchiMate #UML #BPMN #mallinnuskäsikirja
3 min read
#ArchiMate #UML #BPMN #mallinnuskäsikirja


Arkkitehtuurin kuvaamiseen ei useimmiten riitä yksi mallinnuskieli, vaan tarvitaan yhdistelmä eri mallinnuskieliä. Suurimman osan sisällöistä saa tehtyä ArchiMate®-mallinnuskielellä, muuta myös UML ja BPMN voivat tulla tarpeeseen. Standardoitujen kuvauskielten käyttämisessä on monia hyötyjä, kuten se että kaikki tehdyt kuvaukset ovat yhteneväisiä, kuvauksia on helpompi hyödyntää ja niistä tulee luettavampia. Lisäksi mallinnusvälineissä on näitä standardikieliä valmiina, niin et joudu käyttämään aikaa oman mallinnustavan kehittämiseen.
Ei kuitenkaan riitä, että organisaatio on valinnut käyttöönsä tietyt mallinnuskielet, vaan myös omaa mallinnustapaa kannattaa pohtia. Standardoidut mallinnuskielet ovat laajoja ja harva organisaatio tarvitsee niiden koko sisältöä: tulee siis sopia oma osajoukko kuvauskielestä ja se, miten kieltä/kieliä käytetään. Tutustutaan kuitenkin ensin mallinnuskieliin.
ArchiMate
ArchiMate on Open Groupin standardoima laajasti käytetty arkkitehtuurin mallinnuskieli. Se sisältää elementit mm. ohjaavan tason, toiminnan, tiedon, tietojärjestelmien, teknologian sekä projektoinnin kuvaamiseen. ArchiMate® tukee TOGAF®-viitekehyksen määrittelemää arkkitehtuurimenetelmää. ArchiMaten vahvuutena onkin se, että kuvauskieli on suunniteltu erityisesti kokonaisarkkitehtuurin kuvaamiseen toisin kuin esim. UML ja BPMN. ArchiMate mallinnuskieli on hyvin laaja ja ilmaisuvoimainen ja esilaisia kuvaustapoja on lukemattomasti.
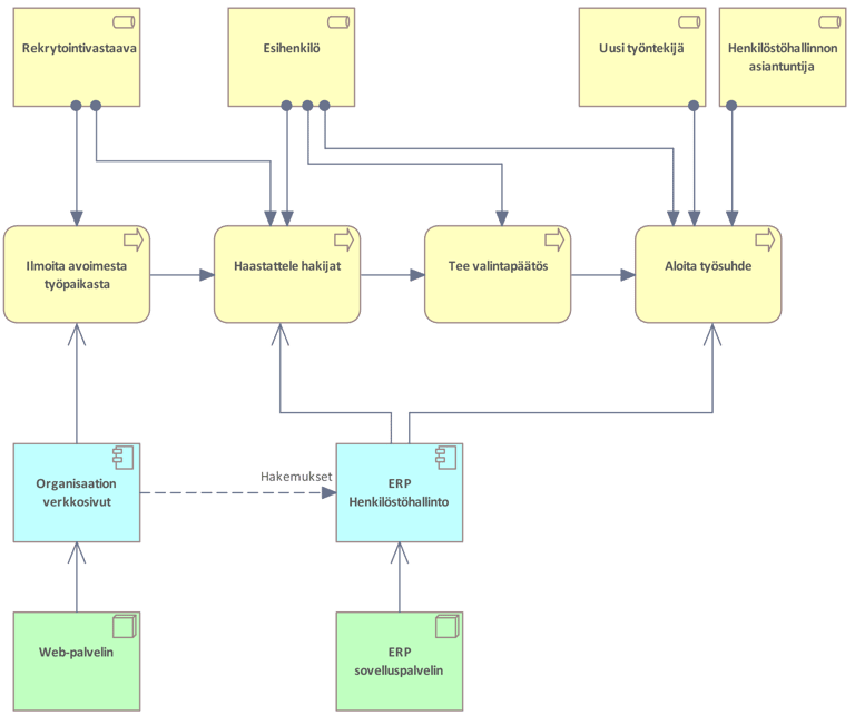
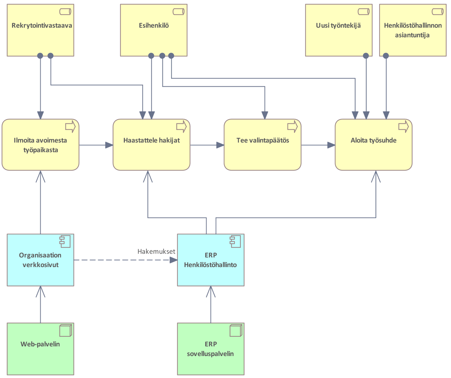
Alla on esimerkki ArchiMate kerroskuvasta, joka on hyvin tyypillinen kuvaus sekä kokonaisarkkitehtuurissa että ratkaisuarkkitehtuurissa (tarkkuustasosta riippuen).


UML
UML (Unified modeling language) on Object Management Groupin standardoima mallinnuskieli, joka on alun perin kehitetty järjestelmä- ja ohjelmistokehitystä varten. Kokonaisarkkitehtuurin näkökulmasta sen yleinen käyttökohde ovat käsitemallit, joita voi tehdä UML-luokkakaavioina (Class diagram). UML-notaatiolla tehtyyn käsitemalliin saa enemmän yksityiskohtia (esim. käsitteiden attribuutit) kuin ArchiMate-notaatiolla tehtyihin tietomalleihin, ja siksi se usein valitaankin tukemaan ArchiMatea tietomallinnuksen osalta. Alla on esimerkki yksinkertaisesta käsitemallista
Ratkaisuarkkitehtuuria voi tarvittaessa myös tukea muilla UML-kaaviotyypeillä tarpeen mukaan, mikäli ArchiMate-elementeillä ei pysty kuvaamaan tarpeeksi tarkkaa kuvausta. Esimerkiksi tila- tai sekvenssikaaviot voivat tulla tarpeeseen tarkkoja ratkaisuja kuvatessa.


BPMN
BPMN (Business Process Model and Notatio) on Object Management Groupin ylläpitämä, erityisesti prosessimallinnukseen käytetty kuvauskieli. BPMN-kuvauskielellä piirretään tyypillisesti uimaratakaavioita, jotka kuvaavat tarkalla tasolla prosessien etenemisen. BPMN-kuvauksia voi tehdä tukemaan kokonais- ja ratkaisuarkkitehtuuria etenkin silloin, jos on tarvetta tehdä tarkkoja prosessien kuvauksia tai työnkulkuja esimerkiksi työohjeistuksen tueksi. Uimaratakaaviot ovat kuitenkin niin tarkan tason kuvauksia, että niiden ylläpito kaikista prosesseista ei ole järkevää. Alla on esimerkki tyypillisestä uimaratakuvauksesta.


BLOGIT
Johdanto siihen mitä mallintaminen oikeastaan on, ja mihin mallinnuskieliä tarvitaan.
Tiedolla johtaminen on tapetilla useimmissa organisaatioissa. Tavoitteita on asetettu, toimenpiteitä käynnistetty ja rekrytointi-ilmoituksia julkaistu. Näinkö se toimii? Nimitetään tiedolla johtamisen vastuuhenkilö ja hän hoitaa homman kotiin?
WEBINAARIT
Webinaarissa käydään läpi perusteet ArchiMatella mallintamisesta ja siitä, mitä kaikkea mallinnuskäsikirjaan kannattaisi sisällyttää. Kokonaisarkkitehtuurin sisältöjen rajaus ja yhteiset pelisäännöt tulee määritellä, jotta kokonaisarkkitehtuurin tekeminen ei muutu liian työlääksi.
ArchiMate mallinnuskieli ja mallinnustapa
KURSSI
ArchiMate® peruskuvaukset mallintajille
Haluatko oppia mallintamaan liiketoiminta-, tietojärjestelmä- ja teknologia-arkkitehtuurin kaavioita ArchiMate®-kuvauskielellä? Tällä kurssilla opit, harjoitusten ja esimerkkien kautta.


